تقديم
|
يقدم هذا الجهاز تحفيزا للعضلات وتنشيطا لها ويمكن أن يستعمل من أجل إزالة السليوليت.
ولمن لا يعرف السليوليست فهو تغيير في الطبقة الطبوغرافية للجلد تحدث في معظم الاناث الاتى بلغن سن البلوغ يظهر كتغيير لتضاريس الجلد تتمثل في وجود ندب غائرة و التي تحدث أساسا في النساء في منطقة الحوض والأطراف السفلية، والبطن ويحدث بسبب فتق من الدهون تحت الجلد داخل النسيج الضام الليفي، مما أدى إلى مظهر قشر البرتقال أو مبطن. |
|
طريقة الإستعمال
|
عن استعمال الجهاز يجب أن تضع زبانيتيه (المجسين) على سطح جلد العضلة المراد تحفيزها ثم قم بتدوير زر المقاومة المتغيرة P1 ببطئ حتى يتم تحسس وخزة خفيفة. كل جلسة من المستحسن أن تأخذ من 30 إلى 40 دقيقة. |
|
|
تحذير وتنبيه
|
لا يجوز بأي حال من الأحوال استعمال هذا الجهاز مع النساء الحوامل واي إنسان له قلب اصطناعي أو يعاني من مرض مزمن وحساس. استعمل الجهاز مع الأصحاء فقط. ولا ندعي أي برهان أو أية فعالية علاجية لهذا الجهاز. |
لا بد من قراءته
|
من فضلك اضطلع على المقالات الثلاث التالية ولو بنظرة خاطفة إذ أنها مهمة في تحويل الدارات الكهربائية إلى بطاقات إليكترونية بمهنية عالية وبصنع يدك فقط:
|
الأجزاء الرئيسية
|
العربية إنجليزية فرنسية |
الرمز في الدارة الكهربائية |
الكمية |
القيمة أو الصيغة |
|
مقاومة متغيرة خطية Linear Potentiometer Potentiometre Liniaire |
P1 |
1 |
4.7 KOhm |
|
مقاومة Resistor Resistance |
R1 |
1 |
180 KOhm, 1/4W |
|
R2 |
1 |
1.8 KOhm, 1/4W |
|
|
R3 |
1 |
2.2 KOhm, 1/4W |
|
|
R4 |
1 |
100 Ohm, 1/4W |
|
|
مكثف Capacitor Condensateur |
C1 |
1 |
100 nF, 63V, Polyester |
|
C2 |
1 |
100 µF, 25V, Electrolytic |
|
|
صمام ضوئي LED |
D1 |
1 |
أحمر 5 ملم |
|
صمام ثنائي Diode |
D2 |
1 |
1N4007, 1000V, 1A |
|
مقحل (ترنزستور) Transistor |
Q1,Q2 |
2 |
BC327, 45V, 800mA, PNP |
|
مؤقت CMOS CMos Timer |
IC1 |
1 |
7555 أو TS555CN |
|
محول كهربائي Transformer Transformateur |
T1 |
1 |
220V Primary, 12V Secondary 1.2VA |
|
قاطع التيار Switch Interrupteur |
SW1 |
1 |
SPST (يجمع معP1 في الدارة) |
|
بطارية Battery Batterie |
B1 |
1 |
3V |
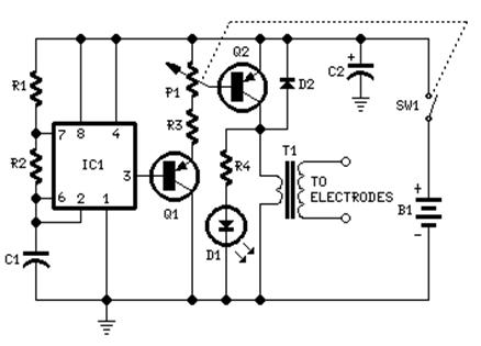
الدارة الكهربائية
|
يقوم المركب IC1 على توليد 150 ميكروثانية، اي نبضات ترددها حوالي 80 هرتز.
يلعب Q1 كخزان ويقوم Q2 بعكس قطبية النبضات وتشغيل المحول.
تحدد سعة النبضات الناتجة من طرف P1 ويتم إظهارها على شكل وميض للصمام الضوئي P1.
يقوم D2 بحماية Q2 من ذروات الجهد العالي المولدة من طرف استحاثة T1 عند الإستبدال. |
|
|
|
ملاحظات · المركب T1 عبارة عن محول صغيرة مميزاته: التحويل من 220 إلى 12 فولط بشدة تيار 100 أو 150 ميليأمبير. يجب أن يكون موصولا عكسيا، بمعنى أن الجهة الممثلة لـ 220 فولط تمثل الزبانيتين (المجسين) بينما جهة 12 فولط تكن موصولة بالدارة. · الجهد الكهربائي الناتيج حوالي 60 فولط موجبة و150 فولط سالبة لكن شدة التيار ضئيلة جدا وبالتالي فلا يوجد أي خطر كهربائي هنا. · في كل حالة، يجب على المريض أن يقوم بالتحكم بدوران رأس المقاومة المتغيرة P1، حيث يكون الدوران في اتجاه عقارب الساعة وحينها يبدأ الصمام الضوئي يومض بالضوء. أوقف دوران الزر عن تحسس صعقة طفيفة على الجلد. · أحسن موضع للزر هو القريب من المركز في الغالب. · في بعض الحالات، تكون المدة الكبيرة للنبضة أحسن بالنسبة لحالات السليوليست. جرب أن تبدل قيمة R2 من 5.6 كيلوأوم إلى 10 كيلوأوم كأقصى حد: النبضات القوية تظهر جليا بسهولة ووميض الصمام الضوئي يكون في هذه الحالة قويا. · من الأفضل أن يكون الزر SW1 مطوقا بـ P1 من أجل تفادي ذروات الجهد الكهربائي المفاجئة على جسم المريض عند تشغيل الجهاز. لكن الزر من صنف SPST سيعمل بشكل أفضل لتخويله إياك تذكرك لجعل زر المقاومة المتغيرة في بدايته. · التيار المستمر لهذه الدارة هو حوالي 3 فولط وشدته هي 1 ميليأمبير. |
||
|
· يمكنك صنع الزبانيتين (المجسين) من صائح معدنية شغيرة موصولة بمخرج الدارة. أحيانا تبليلهما ببعض قطرات الماء يكن له منفعة أحسن. عند استعمالهما قم بإلصاقهما على الجلد بشريط لاصق أو ما شابه. |
|
|
التصميم
|
لم يوفر المؤلف الأصلي الملف الخاص لتصميم هذه البطاقة ولكن كحل يمكنك الإستعانة بالمقال الثالث في لابد من قرائته لكي تتمكن من صنعها بنفسك. أو قم بجلب بطاقة مثقبة وأنجز عليها الدارة الكهربائية دون الحاجة إلى اتعاب نفسك فس صنع البطاقة المطبوعة والأمر أولا وأخيرا يرجع إليك. وستجد أمثلة لتصميم صندوق الجهاز لمساعدتك على الإختيار الأنسب. |
تطوير الجهاز
|
بعض الأجهزة التجارية المماثلة تحتوي على أربع أو ست أو ثمان مجسات. إذا اردت أن تقوم بتطوير هذه الدارة لتصبح كهذه الأجهزة يجب أن تقوم بالمحافظة على IC1 و R1 و R2 و C1 و C2 و SW1 و B1 وممكن مضاعفة مرتين أو ثلاث او رباع الأجزاء الاخرى في الدارة كـ P1 و R3 و R4 و D1 و D2 و Q2 و T1. المقاومات المتغيرة وسلسة المقاومات R3 يجب أن توصل على التوازي وكلها توصل بباعث الترانزستور Q1 وبالقطب الموجب للتيار. |
|
|
|
|
تأليف
تأليف:http://www.redcircuits.com
البريد الإليكتروني: عنوان البريد الإلكتروني هذا محمي من روبوتات السبام. يجب عليك تفعيل الجافاسكربت لرؤيته.
ترجمة بتصرف: محمد السهلي
{jumi [*3]}
المراجع






