تقديم
|
قلبي البطاقتين هما المشفر والمفكك المشهورين HT12A و HT12D من شركة هولتك الطايوانية (Holtek).
تحتوي بطاقة المستقبل على أربع مرحلات (Relay, Relais) لكي يتمكن المستخدم من ربطها بأربع أجهزة مختلفة من أجل التحكم عن بعد (باستعمال بطاقة المرسل).
ومنها ما هو تجاري إذا كنت تفكر في الأمر أيضا، فمثلا البطاقة التالية مزودة بـ 12 قناة عوض 4 وسعرها حولي 59 دولارا أمريكيا (أي ما يعادل 503 درهم مغربي، 359.7 جنيه مصري، 221 ريال سعودي) لحد كتابة هذا المقال والتفاصيل تجدها في الرابط التالي: |
|
|
الأجزاء الرئيسية للمرسل
|
العربية |
الرمز في الدارة الكهربائية |
الكمية |
القيمة أو الصيغة |
|
مشفر |
U1 |
1 |
HT12A |
|
متذبذب |
X1 |
1 |
455 KOhm |
|
مقحل (ترانزستور) |
Q1 |
1 |
BC547 |
|
مبدل |
SW1 |
1 |
8 Way DIP |
|
SW2, SW3, SW4, SW5 |
4 |
Pushbutton |
|
|
SW6 |
1 |
ON/OFF |
|
|
مكثف |
C1, C2 |
2 |
100 pF |
|
C3 |
1 |
4.7uF, 16V, Polarity |
|
|
مقاومة |
R1 |
1 |
100 Ohm |
|
R2 |
1 |
10 KOhm |
|
|
R3 |
1 |
10 MOhm |
|
|
R4 |
1 |
330 Ohm |
|
|
صمام الأشعة تحت الحمراء |
D1 |
1 |
|
|
صمام ضوئي |
D2 |
1 |
أحمر |
|
بطارية |
BT1 |
1 |
4.5 Volt |
الدارة الكهربائية للمرسل
|
|
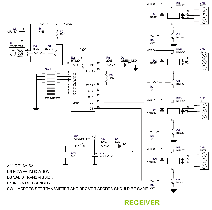
الأجزاء الرئيسية للمستقبل
|
العربية |
الرمز في الدارة الكهربائية |
الكمية |
القيمة أو الصيغة |
|
مستقبل الأشعة تحت الحمراء |
U1 |
1 |
TSOP1738 |
|
مفكك |
U2 |
1 |
HT12D |
|
مقحل (ترانزستور) |
Q1, Q2, Q3, Q4, Q5 |
5 |
BC547 |
|
موصل |
CN1, CN2, CN3, CN4 |
4 |
PBT3 |
|
مرحل |
RE1, RE2, RE3, RE4 |
4 |
6 Volt |
|
صمام ضوئي LED |
D3 |
1 |
أخضر |
|
D6 |
1 |
أحمر أو أزرق |
|
|
صمام ثنائي |
D1, D2, D4, D5 |
4 |
1N4007 |
|
مكثف |
C1, C2 |
2 |
4.7 uF, 16V, Polarity |
|
مقاومة Resistor Resistance |
R1 |
1 |
47 Ohm |
|
R2 |
1 |
10 KOhm |
|
|
R3, R7, R8, R9 |
4 |
4.7 KOhm |
|
|
R4 |
1 |
3.3 KOhm |
|
|
R5 |
1 |
220 Ohm |
|
|
R6 |
1 |
47 KOhm |
|
|
R10 |
1 |
330 Ohm |
الدارة الكهربائية للمستقبل
|
|
لا بد من قراءته
|
من فضلك اضطلع على المقالات الثلاث التالية ولو بنظرة خاطفة إذ أنها مهمة في تحويل الدارات الكهربائية إلى بطاقات إلكترونية بمهنية عالية وبصنع يدك فقط:
|
تصميم بطاقة المرسل
|
بالإعتماد على المقال الثاني في لا بد من قرائته يمكنك انجاز البطاقة الإليكترونية بسهولة. لكن انتبه إلى طول وعرض البطاقة عند طباعتك إياها على الورق فلا بد من احترام المقاييس حتى تنطبق المركبات الإليكترونية على مواضعها. قم بتحميل صورتها من خلال الرابط التالي:
|
|
|
استعن بالصورة جانبه من أجل تثبيت المركبات على بطاقة المرسل بالصفة المشار إليها. |
|
تصميم بطاقة المستقبل
|
نفس ما قلناه في الفقرة السابقة. قم بتحميل صورتها من خلال الرابط التالي:
|
|
|
استعن صورة تموضع المركبات لكي تنجزها على أحسن ما يرام. |
|
تركيب
|
التركيب النهائي للبطاقتين يعطيك شيئا كهذا: |
|
|
تأليف
تأليف: Rajkumar Sharma
الموقع الإليكتروني: www.rajkumarsharma.com
ترجمة بتصرف: محمد السهلي
المراجع
http://www.electronics-lab.com/projects/misc/007/index.html








